Celebrating one year of EdWeb 2
We celebrated the first year of EdWeb 2 with an event for the EdWeb 2 community on Tuesday 13 January 2026. In this blog, I revisit our event planning and event highlights, and offer key takeaways from the presentations as a recap for those who joined us and an update for those who couldn’t make it – hope we’ll see you next time!
Planning a birthday party for a web platform
We started brainstorming content for a birthday event for EdWeb 2 a few months ahead, those ideas soon settling in three core areas:
- We’d make visible what we’ve been working on over the last year
- We’d present on active projects and major platform developments coming up in 2026, as well as offering interaction tables where attendees could try out new functionality on the day
- There would be games and cake – games are great icebreakers, and I’m yet to meet someone who doesn’t like cake (those who claim they don’t always have something they’ll admit they do like).
So our guiding principle was that we would make it worth attendees’ time coming along by sharing informative and useful EdWeb 2 and web publishing content, and that we’d also keep things light-touch, relaxed and interactive to get those peer-to-peer and community-to-Service/Development/UX conversations going.
Our agenda
2.30 – 2.45 Arrivals
2.45 – 2.55 Bug Bingo
3.20 – 3.45 Looking back: year one
- What you have been up to
- What we have been up to
- ‘In focus’ talks: support, user-centred content, new sites and governance
- Issues and insights
- Migrated content rebuilds
- Content design training
- New sites process
- Web Governance SharePoint
3.45 – 4.15 Looking forward: year two
- Coming up
- Roadmap
- ‘In focus’ talk
- Image discovery work
- Coming next
- User permissions
- Governance
- Content deletion
3.45 – 4.15 Explore, play and network
- A new member of the team
- Fun and games
4.15 – 4.30 Thank yous and goodbyes
Key takeaways
Permissions
In 2026 major updates to user permissions will be rolled out on a site-by-site basis. This marks a change in how user permissions are applied
- Website Service team applies Trained User access after mandatory training is complete
- Lead Publisher applies roles at subsite level
- Roles are now more granular and follow an incremental, task-based system of access
The roll-out will happen during a short change freeze (hours, not days or weeks).
The Website Service team will engage with Lead Publishers ahead of the roll-out for their particular site to discuss the changes and confirm roles for all current and active site users.

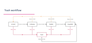
Deletion
A new Trash stage will be added to the current editorial workflow and will be rolled out at the same time as the change to user permissions. This will replace the current Trash module, use of which is currently suspended.
Pages in the Trash workflow stage will be removed from view. Their URL will be released for re-use or redirects.

Improving images on the EdWeb 2 platform
Discovery work is underway reviewing several aspects of functionality and usability in the Images component.

Rebuilding migrated content on EdWeb 2
There’s a project team working to rebuild migrated content on EdWeb 2 sites.
EdWeb 2 Lead Publishers should reach out to website.support@ed.ac.uk if they would like us to prioritise rebuilding support for their site.

Content design training
The Effective Digital Content module has been updated. Completion of the module is mandatory for anyone wishing to access the EdWeb 2 platform, and current platform users are also welcome to refresh their content design training.
For in-person content design support, sign up to the Content Improvement Club sessions.

Web estate governance
A new Web Estate Governance Sharepoint has been soft-launched to act as a self-service resource for University teams considering an online presence.

Fun and games
We created two bug-themed games for the birthday event. Over the first year of the platform, a significant collective effort from the web publishing community and the development team had resulted in a large number of bugs and bugbears being reported and resolved. Our games were:
- Bug (and bugbear) bingo
- Find the logobugs we’d hidden around the room (what’s more, go and say hi to someone who has found the same colour of bug as you)
We created wordsearches containing all the EdWeb 2 University sites, organised by College/Professional Services Group
After having fun hand-pressing badges with the new mascot (more below) for event attendees, we thought attendees might like to have a go themselves, so we set up a badge-making station.
The EdWeb 2 mascot
EdWeb 2 was anointed with its own mascot at the end of 2025, and so we brainstormed ways to introduce him/her at the birthday event.
When John Wilson arrived at Argyle House one morning with some otters that he had 3D-printed at the University’s Makerspace, we knew we’d landed on a fun way to gather votes for a shortlist of mascot names. We created a racetrack with five name lanes (Pixel, Codey, Tag, Dash and Bracket) and positioned an otter at the start of each lane. The lanes had squares so attendees cast their votes by moving an otter along one square in the lane.
It was a close-run race, but the winning name was finally decided and announced: BRACKET
Bracket will be popping up regularly in 2026.
Huge thanks to Gillian Kidd for the super mascot design.

Lessons learned
There’s an appetite for fun at professional events – keep it on topic – it can help disparate teams and individuals to connect.
No cups of tea on the presenting desk . . . luckily Jen’s laptop survived my clumsiness (or at least, it hasn’t died yet).
Pictures and slides of the event are available on the EdWeb 2 Hub
Celebrating EdWeb 2’s first birthday on 13 January 2026 (University log-in required)
