Dr Arriana Andreangeli, Lecturer in Competition Law, School of Law
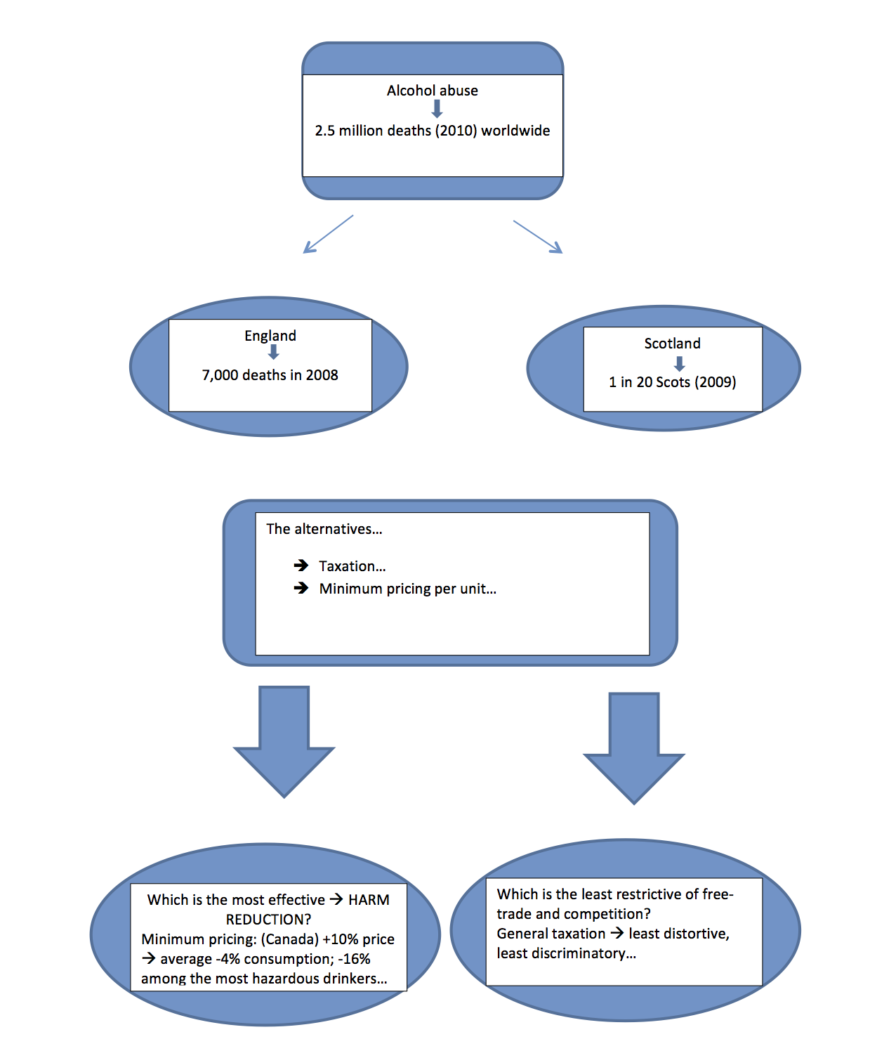
Alcohol abuse is one of the major threats to public health worldwide. According to the World Health Organisation, it represents the third largest cause of premature mortality and on its own accounts for 2.5 million deaths each year; it also stands to lead to other societal harms, such as work absenteeism, child neglect and domestic violence.
The misuse of alcoholic substances represents a major threat to health, public order and the economy in the whole of the UK: in respect to England, statistics compiled by the NHS in 2010 and referring to the period between 2007 and 2009 indicated, among other findings, almost 7,000 deaths for alcohol related illnesses only in 2008 (an increase of 24% from 2001) and a net cost to the NHS of about £2.4 million for prescription drugs aimed at treating these conditions only in 2009. The situation is certainly not more encouraging in Scotland: according to the NHS, in the period of 2010/11 there were an average of 695 alcohol related hospital discharges per 100,000 heads of population, totalling close to 39,000. Importantly the rate was 7 times higher in the most deprived areas of Scotland.
In light of the above it is not surprising that the SNP led Government sought to honour its election pledge of enacting legislation setting out a minimum price on alcohol. Similar measures are also in force in Canada and New Zealand and are also under discussion in Westminster, with a consultation being open on whether to impose a minimum price of 45p per unit. The Act was approved in July 2012: it sets out a minimum price per unit of alcoholic substance, which is calculated on the basis of the alcohol percentage for each drink and provides a “floor price” of 50p per unit. According to Alex Neal, Scottish Health Secretary, “Minimum pricing will save lives and reduce the harm caused by alcohol misuse and we believe the policy, agreed by parliament and backed by expert opinion is the most effective pricing measure”. However, the legislation is yet to receive Royal assent, pending two legal challenges, one before the Scottish courts and one before the Court of Justice of the EU: appellants in the former are seeking judicial review of the measure on the grounds of it both going beyond Holyrood’s legislative powers and contravening free trade and competition principles. At the same time, the Scottish Whisky Association had complained to the EU Commission that minimum pricing would infringe the EU Treaty free movement and competition rules.
In a recent opinion, leaked from the Commission to the UK press, the Commission’s Secretary General, Catherine Day, expressed the view that the measure in issue, while being consistent with the public health policy goals pursued by the EU, raised questions as to its proportionality to the objectives being sought—in other words, is there a less restrictive measure vis-à-vis imposing a minimum price? In this respect, higher taxation on alcoholic drinks was highlighted as a less restrictive alternative, on the ground that it would apply across the board on all drinks, whether imported or domestic; it would also not place foreign drinks at a competitive disadvantage on the ground that it would not prevent suppliers from exploiting efficiencies and therefore transfer the ensuing economies of scale to consumers through lower prices.
But is taxation the most effective solution when it comes to achieving its public health goals, especially in terms of the reduction of harm arising from hazardous drinking? The 2010 Sheffield study on alcohol consumption provides clear evidence that a direct causal link exists between sustained price increases and reduction in consumption. Furthermore, a study published by academics at the Canadian University of British Columbia, and concerning three distinct provinces where minimum prices apply, albeit at different levels, shows that imposing floor prices at purchase has the maximum effect in terms of displacing and potentially eroding demand from the most hazardous drinkers, who are the most price-sensitive on the ground of their tendency to maximise alcohol intake per dollar spent.
Against this background, it is legitimately queried whether the debate now centres on pitching goals of free trade and free and unconstrained markets against objectives of public health and of protecting society from the harmful effect of excessive alcohol consumption: it may be argued that the Scottish Government seeks to maximise the attainment of the former, albeit at the expense of the latter. The Scottish Whisky Association and other stakeholders, supported, at least in part, by the concerns expressed by the EU Commission, seem to be poised in the opposite direction—in other words they do not appear prepared to dispose of their profits for the sake of achieving the widest harm reduction effects. More generally, it is argued that the Scottish legislation on minimum price on alcohol represents a “microcosm” of how the “global market forces” are in tension with other “global challenges”, such as the protection of health against the ill-effects of addictive substances.



Comments are closed, but trackbacks and pingbacks are open.